오늘은 신용카드 분쟁을 해결하는 과정에서 빼놓을 수 없는 금융감독원의 분쟁조정 신청 방법에 관해 알아보겠습니다.
금융소비자가 겪을 수 있는 신용카드 관련 분쟁 해결을 위해 어떤 절차를 거치게 되는지, 어떻게 금융감독원에 도움을 요청할 수 있는지에 대한 내용으로 포스팅 시작하겠습니다.
"금융감독원의 금융분쟁 조정 담당기관"
✅ 금융분쟁조정위원회 : 금융감독원은 신용카드업자와 신용카드회원 사이에 발생하는 금융분쟁의 조정을 심의·의결하기 위해 금융분쟁조정위원회를 두고 있으며(【금융소비자 보호에 관한 법률】제33조), 신용카드업자와 분쟁이 있는 이해관계인은 금융감독원장에게 분쟁의 조정을 신청할 수 있습니다. (금융소비자 보호에 관한 법률 제36조 제1항)
"금융감독원의 분쟁조정 제도"
✅ 금융상담 및 민원처리제도 : 금융감독원은 서울 본원 및 부산·대구·광주·대전지원 및 춘천·전주·제주 출장소에서 금융소비자의 금융거래와 관련한 질문, 요청, 이의신청 등의 내용을 상담하고 있으며, 효율적인 상담업무 처리를 위해 통합콜센터(국번 없이 1332)를 설치해 운영하고 있습니다.
✔️ 또한, 금융 관련 민원의 효율적인 처리를 위해 e-금융민원센터(www.fcsc.kr)를 운영하는 한편, FAQ(자주 하는 질문), 분쟁조정사례 등을 제공하고 금융감독원 홈페이지(www.fss.or.kr)에 Q&A(질의응답) 등을 통해 금융소비자가 손쉽게 문제해결 방안을 찾을 수 있도록 돕고 있습니다.
✅ 금융분쟁 처리제도 : 금융감독원은 금융소비자 보호에 관한 법률에 따라 소비자보호의 일환으로 금융수요자 및 그 밖의 이해관계인과 금융회사 사이 금융업무와 관련하여 분쟁이 발생할 경우 당사자의 주장과 사실관계를 조사하고 이에 대한 합리적인 분쟁 해결 방안이나 조정의견을 제시하여 당사자 간의 합의를 유도함으로써 소송을 통하지 않고 분쟁을 원만히 해결해 주고 있습니다.
🔍 아래에서 신용카드 관련 다른 정보도 확인해 보세요!
✅ 민사조정·소송을 통한 신용카드 분쟁 해결 방법, ✅ 지급명령(독촉절차)을 통한 신용카드 분쟁 해결 방법, ✅ 소액사건 심판 신청을 통한 신용카드 분쟁 해결 방법
✅ 전자거래분쟁조정위원회를 통한 신용카드 분쟁조정 신청 방법, ✅ 한국소비자원을 통한 신용카드 분쟁조정 신청 방법, ✅ 신용카드 해지(휴면카드·연회비 반환)
✅ 신용카드 부정 사용(카드깡) 처벌 대상, ✅ 신용카드 위변조·명의도용 처벌, ✅ 신용카드 분실·도난(부정사용보상신청·사용자처벌), ✅ 신용카드 연말정산(대상·금액·조건)
"금융감독원의 분쟁조정 처리 절차"
✅ 민원제기 : 신용카드의 이용과 관련하여 분쟁이 발생한 경우 이해당사자는 금융감독원의 금융민원센터에 민원을 제기할 수 있으며, 민원을 제출하는 경우 민원인의 성명, 주소, 전화번호 및 민원 내용을 기재하여 우편, FAX 및 인터넷을 이용하여 접수하거나 직접 방문하여 민원상담 후 상담요원의 안내를 받아 제출할 수도 있습니다.
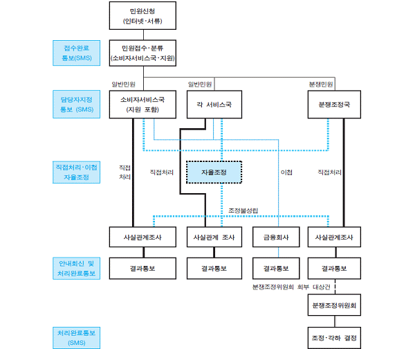
✅ 금융민원 처리 흐름도
✅ 접수된 민원에 대한 조사 : 금융감독원장은 여신전문금융업법에 따른 여신전문금융회사 및 겸영여신업자 등 금융위원회의 설치 등에 관한 법률 제38조에 따른 기관 또는 다른 법령에 따라 금융감독원에 검사가 위탁된 대상 기관에 대하여 업무 수행상 필요하다고 인정하는 때에는 그 기관에 대하여 업무 또는 재산에 관한 보고, 자료의 제출, 관계자의 출석 및 진술을 요구할 수 있습니다. (금융위원회의 설치 등에 관한 법률 제40조 제1항)
✅ 합의권고 : 금융감독원장은 분쟁조정의 신청을 받은 경우 그 내용을 통지하고 합의를 권고할 수 있습니다. (금융소비자 보호에 관한 법률 제36조 제2항 본문 및 금융분쟁조정세칙 제20조 제1항)
✔️ 다만, 분쟁조정의 신청내용이 다음 중 어느 하나에 해당하는 경우에는 합의를 권고하지 않거나 조정위원회에 회부하지 않고 직접처리 또는 해당 기관에 이첩할 수 있습니다. (금융소비자 보호에 관한 법률 제36조 제2항 단서, 시행령 제33조 제4항 및 금융분쟁조정세칙 제17조 제1항)
① 금융분쟁과 직접적인 관련이 없거나 수사기관의 수사가 필요한 경우 등 신청한 내용이 분쟁조정 대상으로서 적합하지 않다고 금융감독원장이 인정하는 경우
② 신청한 내용이 관련 법령 또는 객관적인 증명자료 등에 따라 합의권고 절차 또는 조정절차를 진행할 실익이 없는 경우, ③ 조정위원회에 회부되기 전에 소가 제기된 경우
④ 신청 내용의 보완을 2회 이상 요구했으나 이에 응하지 않은 경우, ⑤ 신청 내용이 신청인과 직접적인 이해관계가 없는 경우
⑥ 이미 법원에 제소된 사건이거나 조정신청이 있은 후 소를 제기한 경우(금융소비자 보호에 관한 법률 제41조 제1항에 따라 소송절차가 중지된 경우는 제외), ⑦ 신청인이 부당한 이익을 얻을 목적으로 조정신청을 한 것으로 인정되는 경우
⑧ 신청인이 상당한 이유 없이 취하된 조정 신청건 또는 동일한 내용에 대해 다시 조정신청을 하거나 가명으로 조정 신청한 것이 확인된 경우
⑨ 당사자의 주장이 상이하거나 증거채택이 어려워 사실관계 확정이 곤란하거나 수사 사건과 직접적으로 관련된 경우, ⑩ 당사자의 주장이 부당하거나 관련 법령, 조정선례, 법원판례 등에 비추어 명백하게 받아들일 수 없다고 인정되는 경우
✔️ 금융감독원장은 분쟁조정의 신청을 받은 날부터 30일 이내에 합의가 이루어지지 않으면 지체 없이 조정위원회에 회부해야 합니다. (금융소비자 보호에 관한 법률 제36조 제4항)
✅ 분쟁조정위원회의 심의·의결 : ① 자료제출 → 조정위원회는 사건의 심의를 위해 필요한 경우 금융감독원장에게 사건에 대한 조사 또는 관련 자료의 수집을 요청할 수 있으며, 금융감독원장은 이러한 요청이 있을 시 지체 없이 조사를 실시하거나 관련 자료를 수집하여 조정위원회에 제출해야 합니다. (금융분쟁조정세칙 제23조)
② 의견청취 → 조정위원회는 특별한 사유가 없는 한 당사자가 조정위원회에 참석하여 의견을 진술할 수 있도록 해야 하며, 당사자 또는 이해관계인의 의견을 들을 필요가 있다고 인정되면 시기 및 장소를 정하고 의견 청취 3일 전까지 당사자 또는 이해관계인에게 통지하여 회의에 출석하여 의견을 진술할 것을 요청할 수 있습니다. (금융분쟁조정세칙 제24조)
③ 결정 → 조정위원회는 조정의 회부를 받은 경우 60일 이내에 이를 심의하여 조정안을 작성해야 합니다. 다만, 신청의 내용이 조정위원회 조정의 실익이 없는 경우에는 각하결정을 할 수 있습니다. (금융소비자 보호에 관한 법률 제36조 제5항 및 금융분쟁조정세칙 제25조 제1항·제2항)
✅ 심의 후 조정 결정 통지 및 수락권고 : 금융감독원장은 조정위원회의 조정결정서 또는 각하결정서를 첨부하여 조정위원회의 의결내용을 당사자에게 통지합니다. (금융분쟁조정세칙 제28조 본문)
✔️ 다만, 신청인의 청구를 인용(부분인용 포함)하는 것으로 조정결정된 사건에 대해서는 다음의 사항을 함께 통지합니다. (금융분쟁조정세칙 제28조 단서)
① 조정결정의 수락은 조정결정의 통지를 받은 날부터 20일 이내에 이루어져야 하며, 그렇지 않을 경우에는 조정이 성립되지 않는 것으로 처리된다는 사실
② 당사자 쌍방이 조정결정 내용을 수락할 경우 감독원에 출석하여 조정조서를 작성하거나 조정결성 수락서에 기명하고 날인 또는 서명하여 감독원에 제출해야 한다는 사실
③ 당사자 쌍방이 조정결정 내용을 수락하여 조정이 성립하면 법이 정하는 바에 따라 재판상 화해와 동일한 효력을 가진다는 사실
✔️ 금융감독원장은 조정안을 신청인과 관계당사자에게 제시하고 수락을 권고할 수 있습니다. (금융소비자 보호에 관한 법률 제36조 제6항)
✅ 조정안의 수락 또는 불수락 : 금융감독원장은 당사자가 조정안을 수락하면 조정조서를 당사자에게 각 1부씩 교부하고 1부는 감독원에서 보관합니다. (금융분쟁조정세칙 제29조 제2항)
✔️ 당사자 일방 또는 쌍방이 조정결정의 통지를 받은 날부터 20일 이내에 조정결정 내용을 수락하지 않는 경우 조정이 성립되지 않은 것으로 보며, 이 경우 금융감독원장은 당사자에게 조정이 성립되지 않은 사실 및 그 사유를 명시하여 통지합니다. (금융분쟁조정세칙 제29조 제4항·제5항)
✅ 재조정신청 : 당사자는 다음 중 어느 하나에 해당하는 사유가 있는 때에는 조정위원회의 결정에 대해 재조정을 신청할 수 있습니다.
✔️ 다만, 당사자가 당초 조정신청을 할 때 그 사유를 이미 주장했거나 이를 알면서 주장하지 않은 경우에는 재조정을 신청할 수 없습니다. (금융분쟁조정세칙 제31조 제1항)
① 조정 당시에는 제출되지 않은 것으로서 조정의 결과에 중대한 영향을 미치는 새로운 사실이 나타난 경우, ② 조정의 증거로 된 문서, 증인의 증언, 참고인의 진술 등의 자료가 위조 또는 변조된 것이거나 허위임이 밝혀진 경우
③ 조정의 기초가 된 법률, 판결 등이 변경된 경우, ④ 조정에 영향을 미칠 중요한 사항에 관해 조정위원회가 판단하지 않은 경우, ⑤ 제척되어야 할 위원회 조정에 관여한 경우
✔️ 재조정신청은 조정결정 또는 각하결정을 통지받은 날부터 1개월 이내에 해야 하며, 이 기간을 경과한 재조정신청은 특별한 사유가 없는 한 각하처리 됩니다. (금융분쟁조정세칙 제31조 제2항·제4항)
✅ 소 제기 시의 통지 : 당사자는 조정위원회에 사건이 회부되기 전에 소가 제기된 경우 지체 없이 그 사실을 금융감독원장에게 알려야 합니다. (금융소비자 보호에 관한 법률 시행령 제33조 제3항 제1호 및 제35조 제1항)
✔️ 조정신청된 사건에 대해 신청 전 또는 신청 후 소가 제기되어 소송이 진행 중일 때는 수소법원이 조정이 있을 때까지 소송절차를 중지할 수 있는데, 이 경우 당사자는 그 사실을 지체 없이 금융감독원장에게 알려야 합니다. (금융소비자 보호에 관한 법률 제41조 제1항 및 시행령 제35조 제2항)
✔️ 금융감독원장은 조정이 진행 중인 사건에 대한 소송절차가 중지되지 않거나 조정이 신청된 사건과 동일한 원인으로 다수인이 관련된 동종·유사 사건에 대한 소송이 진행 중인 경우에는 조정위원회의 결정으로 조정절차를 중지할 수 있습니다.
자료출처 : 법제처
✍️ 마무리하며...
분쟁조정 절차를 통해 신용카드 관련 문제를 해결하는 것은 때로 복잡하고 어려울 수 있지만, 올바른 절차를 알고 준비한다면 원만한 해결을 끌어낼 수 있습니다. 감사합니다!

(신용카드 해지사유 휴면카드·연회비 환불)【☞ 보러가기 ☜】
신용카드 해지사유(휴면카드·연회비 환불)
오늘은 신용카드의 정지와 해지에 관한 꼭 알아야 할 정보를 함께 나누려고 합니다. 신용카드는 때로 정지나 해지가 필요한 상황이 발생할 수 있습니다. 휴면카드 처리부터 연회비 반환까지,
mjdd.co.kr


댓글